Mobile HV Generator II:

Last updated: 29. Feb 2000
Changes: ...

DISCLAIMER: This device is dangerous and can cause damage of property and health or even death. I cannot take any responsibilty for any damage possibly resulting from using the device described here, or following the instructions given (nor for anything else you do!). So be careful, follow safety instructions and use common sense.


click to see larger version (~100kByte)

The differences between the Mobile HV Generator and the Mobile HV Generator II are:

  • higher fireing frequency => it looks like an arc
  • better and smaller oscillating circuit => more room for other stuff
  • the circuit is firing after reaching a specified voltage => no voltage regulating circuit needed
  • less output voltage but high firing frequency


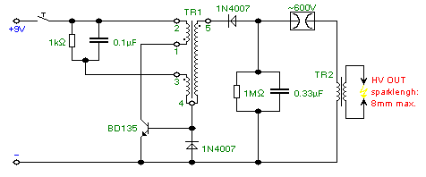
  • I'm using the same inginition/trigger coil [TR2] which I built for the first Mobile HV Generator. The transformer [TR1] is a special fotoflash transformer. I bought it from a mail order firm called: Conrad Electronic. The transformer's ordering number is: 582263-11. It costs 3.63 Euro, without shipping.

    You can use ervery other NPN transistor instead the BD135 which can held about 2 Ampere.

    Insulation tape between ervery HV layer of the TR2 is not withstanding the HV pulses, because I killed my Tr2 with this circuit! Spray acrylic laquer on every HV-Layer and use the best insulation tape you can get.

    Pictures of the parts:

  • 0.33µF cap with 1MOhm resistor
  • 600V spark gap (gas discharge tube)
  • Trafo - TR1

  • .
    Things to do:
  • Build an auto-firing circuit (with a thyristor and a diac??) which you can use instead the 600V spark gap.

  • .
    Helpful Hints:
  • You can use another diode than the 1N4007 (between TR1 and the 600V spark gap). The voltage rating must be 1kV min and the diode should be fast enough for the high frequency (15kHz). You can find such diodes in switched mode power supplies.

  • .
    .
    [Back to Mobile HV Generator Index]
    [Back to Jochen's HV page]

    Christian Auer
    CA1@GMX.NET